1. KEBIJAKAN PENUTUPAN AKUN

  1. 1.1 DEFINISI

    Penutupan akun Merchant adalah proses di mana merchant mengajukan permintaan untuk menutup atau menghapus akunnya. Selain itu proses penutupan akun merchant dapat dilakukan atas penilaian perusahaan terhadap Fraud, APU-PPT-PPPSM dan instruksi penutupan dari otoritas yang berwenang.

  2. 1.2 TUJUAN

    Tujuan dari Prosedur Operasi Standar (SOP) ini adalah untuk memastikan bahwa proses penutupan akun merchant sesuai dengan standar perusahaan.

  3. 1.3 SALURAN PENUTUPAN AKUN

    • email: merchantsupport@bluepay.co.id
    • Whatsapp: 085883831000
  4. 1.4 ORGANISASI PELAKSANA TEKNIS

    Pelaksana teknis penanganan pengaduan Konsumen dilakukan oleh beberapa unit terkait sesuai dengan Tugas dan kewenangan masing masing seperti dijelaskan dalam bagian berikut:

    1. Merchant Support

      Merchant support mempunyai tugas untuk menerima dan memproses penutupan akun melalui telepon Call Center dan email Contact Center. Unit ini mempunyai wewenang untuk membuka menutup tiket penutupan akun, memeriksa dan melakukan verifikasi data merchant serta melakukan analisa awal data transaksi terkait permintaan penutupan akun merchant sebelum memproses kepada unit berikutnya sesuai alur penutupan akun.

    2. Risk Management

      mempunyai tugas untuk melakukan monitoring penutupan akun dan mengubah status akun menjadi closed/ditutup.

  5. 1.5 SARANA PENDUKUNG

    Sarana pendukung yang diterapkan dalam melaksanakan rangkaian kegiatan penutupan akun ini adalah sebagai seperti dijelaskan dalam bagian berikut:

    1. Saluran Perpesanan (messaging)

      Saluran menggunakan saluran perpesanan whatsapp yang dapat diakses dari seluruh indonesia dengan menggunakan aplikasi whatsapp untuk perpesanan maupun panggilan telepon.

    2. Sistem Email

      Sistem email digunakan untuk mengelola email merchantsupport@bluepay.co.id yang terintegrasi dengan sistem manajemen tiket. Sehingga setiap email yang masuk langsung didaftarkan dalam sistem tiket untuk pemantauan dan pelacakan perkembangan proses penutupan akun.

    3. Sistem Manajemen Tiket

      Sistem manajemen tiket berfungsi melakukan pendataan seluruh proses penutupan akun maupun pertanyaan serta saran yang masuk melalui seluruh channel yang ada. Berdasarkan data tersebut diterbitkanlah tiket sebagai dasar penutupan akun.

  6. 1.6 KEPATUHAN DAN PENINJAUAN

    1. SOP ini harus ditinjau secara berkala 1 tahun satu kali untuk memastikan efektivitas dan kesesuaiannya dengan persyaratan peraturan.
    2. Setiap pembaruan pada SOP ini harus dikomunikasikan kepada semua personil terkait dan tercermin dalam dokumentasi.

2. PROSEDUR PENUTUPAN AKUN MERCHANT

  1. 2.1 PENUTUPAN AKUN

    Sebelum penutupan, pemberitahuan akhir akan dikirimkan kepada Merchant, memberi tahu mereka tentang penutupan akun yang akan segera terjadi dan proses setelmen yang tersisa.

    1. Penutupan akun yang diinisiasi oleh Merchant

      Alasan Penutupan akun yang diinisiasi oleh Merchant

      Permohonan pengakhiran atas permintaan Merchant dikarenakan:

      1. Akun tidak aktif digunakan
      2. Berhenti Beroperasi

      Kewajiban yang harus dipenuhi oleh Merchant sebagai syarat penutupan akun:

      1. Mengisi surat permohonan penutupan akun merchant oleh merchant dan di tandatangani oleh pejabat yang berwenang sesuai PKS atau form merchant yang telah ditandatangi sebelumnya saat onboarding
      2. Melampirkan dokumen pendukung, sedikitnya:
        1. PKS atau form merchant yang pernah ditandatangani.
        2. Surat pernyataan kebenaran dokumen oleh pejabat merchant yang berwenang dan pernyataan untuk bertanggung jawab terhadap transaksi yang pernah dilakukan.

      Langkah-langkah:

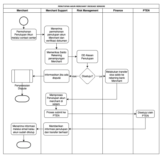
      account-closure-flow
      1. Merchant menghubungi Contact Center BLUEPAY untuk mengajukan penutupan Akun merchant. Contact Center BLUEPAY akan mengirimkan surat permohonan penutupan akun merchant BLUEPAY.
      2. Apabila Merchant tidak mengirimkan email persyaratan penutupan akun selama 3 hari kerja maka dianggap Merchant ingin tetap mempertahankan akun merchant dan tiket ditutup. Namun apabila Merchant mengirimkan persyaratan penutupan akun setelah tiket ditutup maka pengajuan dapat dilanjutkan dengan membuat tiket baru.
      3. Merchant Support BLUEPAY menerima email permohonan penutupan akun merchant, berkordinasi dengan Tim Rekonsiliasi untuk memeriksa status akun Merchant terkait saldo rekening penampungan dan kemudian melakukan verifikasi pengajuan penutupan akun merchant.
      4. Tim Risk Management menerima email dari petugas Merchant Support kemudian memeriksa kelengkapan data dan informasi untuk melakukan proses penutupan/ update status akun pada sistem. Due Diligence oleh tim Risk Management dengan alasan penutupan merchant atas inisiasi sendiri. Jika tidak disetujui karena masih terdapat dispute, maka dilanjutkan kepada penyelesaian dispute. Jika disetujui maka lanjut pada proses oleh tim finance.
      5. Apabila di dalam rekening setelmen merchant saldo masih tersisa, maka tim Risk Management memberitahukan jumlahnya kepada merchant dan Tim Finance akan melakukan setelmen / transfer sisa saldo ke rekening bank merchant di hari berikutnya sampai dengan hari terakhir penutupan akun merchant.
      6. Apabila tidak terdapat saldo maka dapat diteruskan proses penutupan akun dengan melakukan pengajuan penutupan akun merchant ke PTEN oleh tim Merchant Support.
      7. Penutupan Akun Merchant disetujui oleh PTEN dan tim Merchant Support menginformasikan kepada merchant bahwa akun merchant sudah berhasil ditutup.
      8. Merchant mendapatkan notifikasi melalui alamat email yang terdaftar bahwa akun merchant telah berhasil ditutup.
    2. Hak yang didapatkan oleh Merchant setelah proses penutupan akun Merchant.

      1. Menerima informasi status pengakhiran akun telah berhasil paling lambat 5 hari kerja dari pengajuan dan kelengkapan syarat penutupan akun Merchant.
      2. Informasi akan didapatkan melalui email pengajuan penutupan akun dari unit Customer Service.
  2. 2.2 PELAPORAN DAN DOKUMENTASI

    1. Catatan semua penutupan akun harus disimpan untuk tujuan audit.
    2. Laporan rutin mengenai jumlah akun yang ditutup harus dibuat dan ditinjau oleh personel terkait.
  3. 2.3 METODE ESKALASI

    Eskalasi ditetapkan jika terjadi ada penutupan akun yang tidak selesai dalam jangka waktu tertentu, maka secara otomatis sistem tiket akan memberitahukan pihak yang ada dalam jalur eskalasi di atasnya agar segera dapat mengambil tindakan penyelesaian penutupan akun tersebut.

    1. Staff (2 jam sejak permintaan penutupan akun diterima)
    2. Supervisor (12 Jam sejak permintaan penutupan akun diterima)
    3. Manager (24 jam sejak permintaan penutupan akun diterima)
    4. Senior Manager (2 hari kerja sejak permintaan penutupan akun diterima)
  4. 2.4 KETENTUAN PENYELESAIAN (SLA)

    Jenis Pengaduan Penerimaan Penyelesaian
    Permintaan Penutupan Akun 1 jam 5 hari

© 2026 Bluepay Indonesia - All Rights Reserved